Em mais um tópico da coluna ‘Drops de Genômica’, o oncologista André Murad (foto) comenta estudo publicado na Nature Communications que avaliou um teste de diagnóstico baseado em miRNA sérico para a identificação de variantes germinativas patogênicas de BRCA1/2. Confira.
Por André Marcio Murad*
A identificação de portadores variantes germinativas patogênicas (e provavelmente patogênicas) dos genes BRCA1/2 é vital para as estratégias de redução de risco, principalmente dos cânceres de mama e ovário. Embora a estratégia de um teste genético universal não seja viável economicamente, uma triagem funcional para “BRCAness” pode melhorar a eficiência da detecção precoce do câncer, dos esforços de prevenção e até mesmo de tratamentos alvo-direcionados. Tal teste igualmente poderia auxiliar no aconselhamento genético e na indicação de testes entre os indivíduos com a maior probabilidade pré-teste de ter uma variante patogênica, independentemente da história pessoal ou familiar.
Estudos cada vez mais robustos sugerem que os testes que empregam os microRNAs (miRNAs) possam desempenhar um papel no desenvolvimento dessa ferramenta.
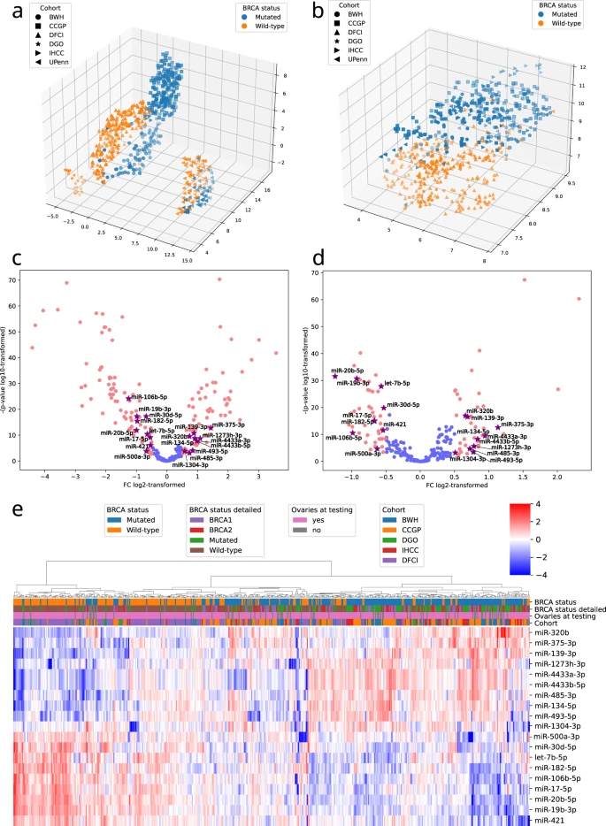
Recentemente, um grupo de investigadores do Brigham and Women’s Hospital de Boston (EUA) publicaram um estudo na prestigiada revista Nature Communications que avaliou um teste de diagnóstico baseado em miRNA sérico com esta finalidade. Os autores utilizaram amostras de 653 mulheres saudáveis de seis coortes internacionais, incluindo 350 (53,6%) com mutações BRCA1/2 e 303 (46,4%) BRCA1/2 de tipo selvagem. Todos os indivíduos estavam livres de câncer antes e pelo menos 12 meses após a amostragem. O sequenciamento de RNA seguido de análise de expressão diferencial identificou 19 miRNAs significativamente associados a mutações BRCA, 10 dos quais foram usados para classificação: hsa-miR-20b-5p, hsa-miR-19b-3p, hsa-let-7b-5p, hsa-miR-320b, hsa-miR-139-3p, hsa-miR-30d-5p, hsa-miR-17-5p, hsa-miR-182-5p, hsa-miR-421, hsa-miR-375- 3p. O modelo de regressão logística final alcançou área sob a curva característica operacional do receptor 0,89 (95% CI: 0,87–0,93), sensibilidade de 93,88% e especificidade de 80,72% em uma coorte de validação independente. Gene mutado, estado de menopausa ou ooforectomia preventiva não afetaram o desempenho da classificação.
Em conclusão, os resultados apresentados por esse ensaio nos permitem inferir que os microRNAs circulantes podem ser utilizados com acurácia para a identificação de variantes germinativas patogênicas de BRCA1/2 em pacientes com alto risco de câncer, oferecendo assim uma oportunidade para a redução dos custos do processo de triagem.
